江门98新茶嫩茶wx

高高壓成套裝備
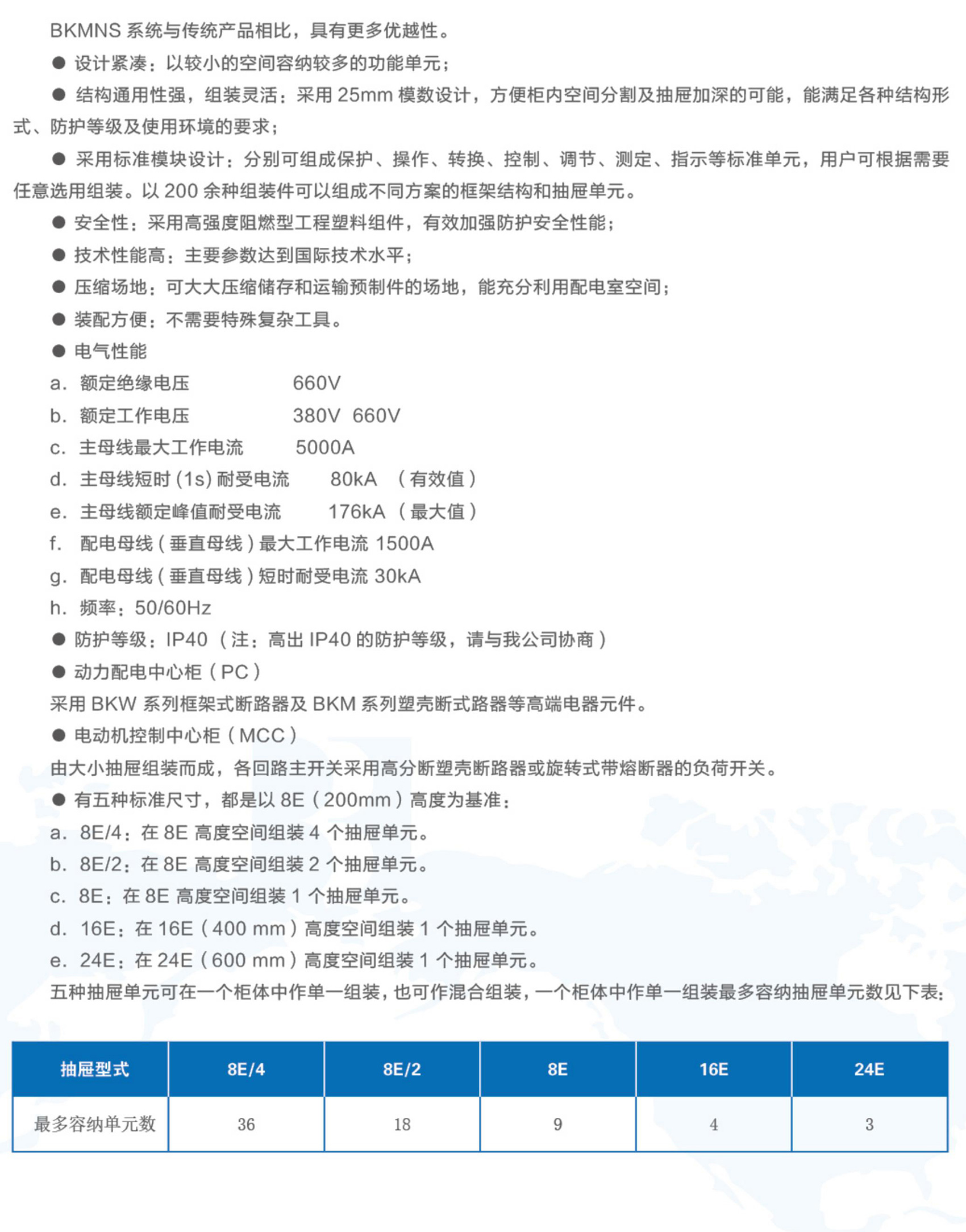
BKMNS型高壓抽出式開關柜
產物簡介:
BKMNS 型高壓抽出式開關柜是由模塊化組件組裝而成的組合型抽出式高壓開關柜(以下簡稱裝配)。本裝配合用于發電廠、變電站、煤油化工、冶金軋鋼、輕工紡織等廠礦企業和室第小區,高層修建等場所,作為交換50~60Hz、額外任務電壓660V及以下的高壓配電體系的能源、配電和電念頭節制中間、電容彌補等的電能轉換、分派與節制之用。在大單機容量的發電廠、大范圍石化等行業的高壓能源節制中間和電念頭節制中間等電力利用場所時,能知足與計較機接口的特別須要。裝配是按照電力部分、泛博電力用戶及設想部分的請求,為知足不時成長的電力市場對增容、計較機接口、能源集合節制、便利裝配維修、延長變亂處置時候等須要,本著寧靜、經濟、公道、靠得住的準繩設想的新型高壓抽出式開關柜。產物具備分斷,接通才能高、動熱不變性好、電氣計劃矯捷、組合便利、系列性合用性強、布局新奇、防護品級高檔特色,能夠作為新型高壓抽出式開關柜供用戶選用。
品  牌:寶凱
電  話:400-8366-990
郵  箱:baokai3102607@163.com
地  址:保定市徐水區大王店產業園區向陽北大街266號